Animals
Animal procedures were conducted under a protocol approved by the Institutional Animal Care and Use Committee of Icahn School of Medicine at Mount Sinai (IPROTO202200000184). All of the mice were maintained on the C57BL/6J genetic…

Animal procedures were conducted under a protocol approved by the Institutional Animal Care and Use Committee of Icahn School of Medicine at Mount Sinai (IPROTO202200000184). All of the mice were maintained on the C57BL/6J genetic…

Zebrafish were maintained in the Queen’s Medical Research Institute BVS Aquatics Facility at the University of Edinburgh with approval from the UK Home Office according to their regulations under the following project…

Bronner, M. E. & LeDouarin, N. M. Development and evolution of the neural crest: an overview. Dev. Biol. 366, 2–9 (2012).
Google Scholar
Le Douarin,…

The A321neo Airbus A321neo-251NX (serial no. 7877) was equipped with two CFM LEAP-1A engines. The CFM LEAP-1A35 turbofan engine has a maximum rated thrust of 143.1 kN, a maximum overall pressure ratio of 38.5 and a…

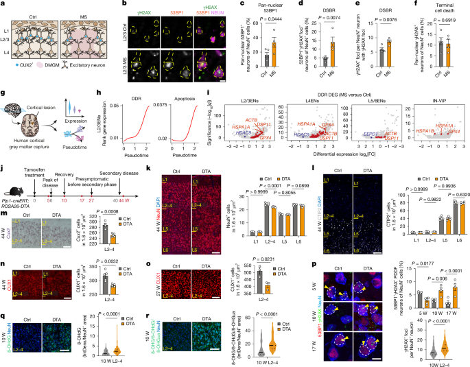
Single-nucleus capture and RNA-seq analysis of age- and sex-matched human control (9) and MS (12) cortices was performed previously2. For this study, human post-mortem brain samples with MS grey…

Klemm, S. L., Shipony, Z. & Greenleaf, W. J. Chromatin accessibility and the regulatory epigenome. Nat. Rev. Genet. 20, 207–220 (2019).
Google Scholar
Kouzarides, T….

Even the healthiest people among us are usually carrying viruses in their bodies. These lurkers may eventually manifest as disease, but otherwise lie dormant, evading detection, lest they be expunged altogether.
A new study sheds more light on…

In an awe-inspiring revelation from NASA’s Earth Observatory, scientists have uncovered the true origin of Mount Arkanu, a colossal massif in the Sahara desert. This majestic formation, composed of concentric rocky rings, has long baffled…

researchers have finally unlocked the precise timeline of cave art found in Font-de-Gaume, a prehistoric cave in southwestern France. Using an innovative technique to date charcoal marks on the walls, scientists have revealed that some of…