A little more than an hour before sunset on Florida’s space coast, up to 400,000 people packed on beaches and causeways will look to the heavens on Wednesday to witness a fiery spectacle not seen in almost 54 years: a fully crewed Nasa rocket…
Category: 1. Edi-Choice
-

“Exploding Head Syndrome” Can Strike as You Fall Asleep. An Expert Explains. : ScienceAlert
Have you ever been drifting off to sleep when suddenly you hear what sounds like a gunshot, a door slamming, or an explosion inside your head? You jolt awake, heart pounding, sit upright in bed, but the room is silent.
Nothing has happened –…
Continue Reading
-

NASA to launch Artemis 2, its first Moon-bound mission with astronauts since 1972 – Spaceflight Now
NASA’s Space Launch System rocket and Orion spacecraft stand at Launch Complex 39B on Tuesday, March 31, ahead of the planned launch of Artemis 2. Image: Michael Cain/Spaceflight Now For the first time in more than 53 years, NASA is preparing…
Continue Reading
-

The Sun could scupper Nasa’s fifth attempt to send a rocket to the Moon
Nasa’s Artemis II mission to the Moon could end up being scuppered by the Sun, after a powerful solar flare triggered radio blackouts this week.
The eruption, which flung dangerous protons into space, came from a group of sunspots that are…
Continue Reading
-

Gene regulatory landscape dissected by single-cell four-omics sequencing
Klemm, S. L., Shipony, Z. & Greenleaf, W. J. Chromatin accessibility and the regulatory epigenome. Nat. Rev. Genet. 20, 207–220 (2019).
Google Scholar
Kouzarides, T….
Continue Reading
-

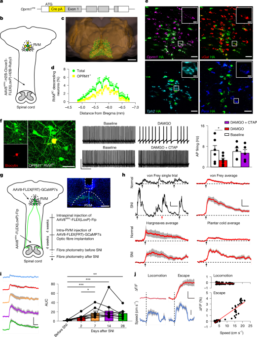
Deconstruction of a spino-brain–spinal cord circuit that drives chronic pain
Mice
All procedures were in accordance with the US National Institutes of Health (NIH) guidelines for the care and use of laboratory animals and were approved by Stanford University’s Administrative Panel on Laboratory Animal Care. Mice…
Continue Reading
-

These scientists chased a jet to learn more about ‘lean-burn’ contrails
Nature, Published online: 01 April 2026; doi:10.1038/d41586-026-01052-3
In-flight experiment suggests lowering soot emissions might not reduce contrail formation — plus, what can be learnt from fakery in science.
Continue Reading
-

Lift off! Artemis II mission sends humans to the Moon — opening a new era of exploration
Four people are on their way to the Moon — for the first time since Apollo astronauts stepped off the lunar surface more than 50 years ago. They launched successfully this evening from Cape Canaveral, Florida, on NASA’s Artemis II mission,…
Continue Reading
-

Dopaminergic mechanisms of dynamical social specialization
Animals
Male and female C57BL/6J mice (8 to 12 weeks old; Janvier Labs, France) or DAT-iCre mice on a C57BL/6J background were group-housed under standard conditions (12 h:12 h light:dark, ~22 °C, ~50% humidity) and maintained in triads…
Continue Reading


