Blinkhorn, J. et al. Evaluating refugia in recent human evolution in Africa. Phil. Trans. R. Soc. B. 377, 20200485 (2022).
Scerri, E. M. et al. Did our species evolve in subdivided populations…
Blinkhorn, J. et al. Evaluating refugia in recent human evolution in Africa. Phil. Trans. R. Soc. B. 377, 20200485 (2022).
Google Scholar
Scerri, E. M. et al. Did our species evolve in subdivided populations…

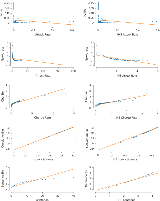
Imputations, inverse hyperbolic sines and impossible values
Picard, R. W. Affective computing (MIT press, 2000).
D’mello, S. K. & Kory, J. A review and meta-analysis of multimodal affect detection systems. ACM Comput. Surv. 47, https://doi.org/10.1145/2682899 (2015).
Leite, I., Castellano, G., Pereira,…
Abad DD (2014) Curricular organization of collective identities in Spain. Rev Educ (366), 12–42. https://doi.org/10.4438/1988-592x-re-2014-366-273
Abbott C, Fitjar RD (2025) Missions, conditions and the policy transfer of Smart Specialisation in…

Workplace stress is a global issue with significant repercussions for individuals and organizations, making the ability to cope with stress increasingly crucial for success1. Research on individual resources has gained prominence due to their…
World mental health report: Transforming mental health for all. https://www.who.int/publications/i/item/9789240049338 (2025).
McGrath, J. J. et al. Age of onset and cumulative risk of mental disorders: a cross-national analysis of population…

Steel P. The nature of procrastination: a meta-analytic and theoretical review of quintessential self-regulatory failure. Psychological Bull. 2007;133:65.
Article
Google Scholar
Ozer BU, Demir A, Ferrari…
Gibson, J. J. Visually controlled locomotion and visual orientation in animals*. Br. J. Psychol. 49, 182–194 (1958).
Google Scholar
Potter, M. C. Meaning in visual search. Science 187, 965–966 (1975).
…
Nohrstedt, D., Mondino, E., Di Baldassarre, G. & Parker, C. F. Assessing the myth of disaster risk reduction in the wake of catastrophic floods. Npj Nat. Hazards 1, 1–5 (2024).
Google Scholar
Bamberg, S.,…
Abbas KA, Bell MGH (1994) System dynamics applicability to transportation modeling. Transp Res Part A Policy Pract 28:373–400
Google Scholar
Akkermans HA, Vennix JAM (1997) Clients’ opinions on group…
