Tissue acquisition and processing for joint single-nucleus multiome profiling and spatial transcriptomics
Snap-frozen decidual and basal plate samples were obtained from the existing placenta tissue banks at Stanford University and University of…

Snap-frozen decidual and basal plate samples were obtained from the existing placenta tissue banks at Stanford University and University of…

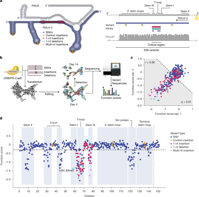
The gRNA used for SGE was designed using Benchling’s CRISPR design tool to search the RNU4-2 locus, including upstream and downstream regions of low sequence homology to RNU4-1 and pseudogenes, identifying a…

The development of the human brain, with its extraordinary range of cognitive abilities, is an awe-inspiring feat of evolution. Each of its tens of billions of cells must be born at precisely the right time, migrate to the correct locations,…

Cao, A. & Galanello, R. Beta-thalassemia. Genet. Med. 12, 61–76 (2010).
Google Scholar
Origa, R. Beta-thalassemia. Genet. Med. 19, 609–619 (2017).

The foundational dataset for this global analysis of ALAN dynamics was the Black Marble product suite of NASA (Collection 1), derived from the DNB sensor onboard the VIIRS instrument3. The DNB observes light in the wavelength…

Nature, Published online: 08 April 2026; doi:10.1038/d41586-026-00905-1
Genetic variants in GLP1R and GIPR, which encode targets of GLP-1-based medications, offer insights into why responses to these drugs vary and who might face adverse effects.

The abundance of viral DNA was measured in DNA…

You have full access to this article via your institution.
…

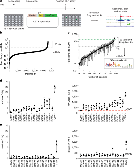
We built a specific custom destination vector for efficient Golden Gate cloning of enhancer fragments. This included the reporter gene cassette NanoLuc-Ires-mNGreen-pA, downstream of a mCMV promoter. A bacterial suicide…

De-identified tissue samples were collected at Stanford University School of Medicine from elective termination of pregnancy procedures with informed consent for the research use of tissues in observance of relevant legal and…