Experimental procedures
We did not use statistical methods to predetermine sample size. We also did not randomize experiments. During experiments and outcome assessments, investigators were not blinded to allocation.
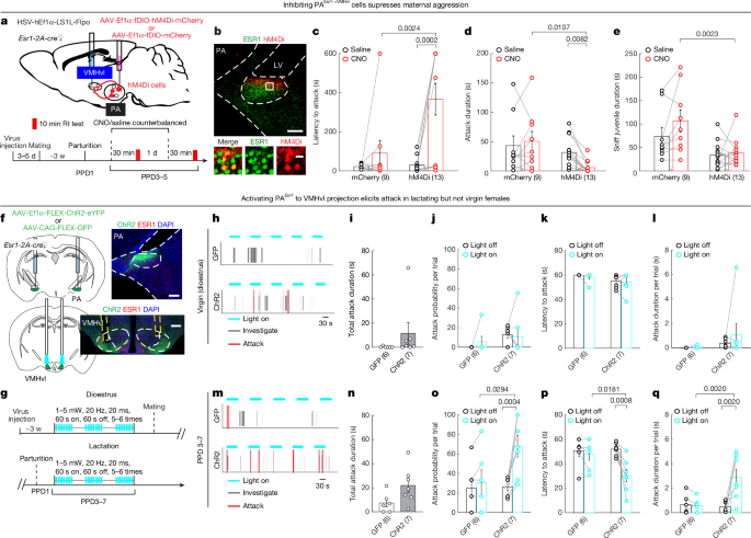
Mice
We purchased wild-type…

We did not use statistical methods to predetermine sample size. We also did not randomize experiments. During experiments and outcome assessments, investigators were not blinded to allocation.
We purchased wild-type…

About 40% of the world’s land surface is classed as drylands1 — deserts and water-scarce grasslands, shrublands and savannahs. Life can be tough for the more than two billion people that live there. In Chinguetti, Mauritania, Saharan dunes…

Credit: Marko Nikolic/Alamy
Dubious data sets are being used to train artificial-intelligence models that are designed to predict people’s risk of stroke and diabetes, researchers report in a preprint1 on medRxiv. Some of the models seem to…

Spend any time discussing solar and wind power as a solution to climate change, and you are sure to encounter someone who asks about reliability. The Sun does not shine at night and the wind does not always blow, so fossil fuels will be needed…

Snyder, G. J. & Ursell, T. S. Thermoelectric efficiency and compatibility. Phys. Rev. Lett. 91, 148301 (2003).
Google Scholar
Skomedal, G. et al. Design, assembly and…

A375, HEK293T, Sk-Mel-3 and Sk-Mel-24 cell lines were obtained from the American Type Culture Collection. A375 and HEK293T cells were maintained in high-glucose Dulbecco’s modified Eagle’s medium supplemented with L-glutamine,…

Nature, Published online: 15 April 2026; doi:10.1038/s41586-026-10504-9
Editorial Expression of Concern: Creation of human tumour cells with defined genetic elements

The authors have retracted this article because, upon further analysis, one of the synthetic song pairs used in the female preference test (data in Fig. 3c,d) was shown to be reliable in its ranking of short versus long path length only 35% of…

Schawlow, A. L. & Townes, C. H. Infrared and optical masers. Phys. Rev. 112, 1940–1949 (1958).
Google Scholar
Maiman, T. Stimulated optical radiation in ruby. Nature 187,…

All procedures were approved by the New York University Langone Medical Center Institutional Animal Care and Use Committee in compliance with the US National Institutes of Health Guidelines for the Care and Use of Laboratory Animals. Adult…