- CLINICAL BRIEFINGS
To meet the growing demand for radiology…

To meet the growing demand for radiology…

Read the paper: Long-term thrombus-free left atrial appendage occlusion via magnetofluids
Magnetic fluid injected into the heart could help…

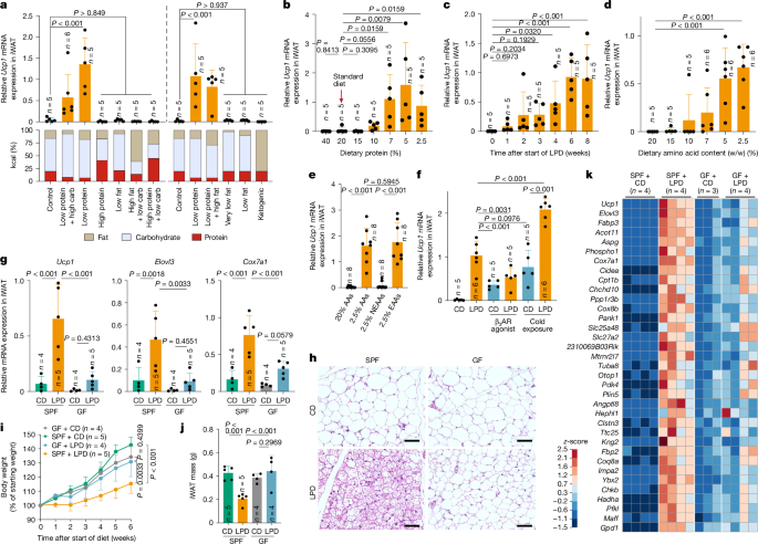
SPF C57BL/6 (B6), BALB/c and ICR mice were purchased from Japan SLC, CLEA Japan and the Jackson Laboratory Japan. Male B6 mice aged 7 to 17 weeks were used unless otherwise specified. GF male B6 mice were purchased from Sankyo Labo Service…

The SWOT mission uses a wide-swath Ka-band radar interferometer (KaRIn) to collect global measurements of key terrestrial surface-water features, such as extent, elevation and slope, with an average revisit frequency of…

Emmanuel, K. A. Atmospheric Convection (Oxford Univ. Press, 1994).
Froidevaux, P., Schlemmer, L., Schmidli, J., Langhans, W. & Schär, C. Influence of the background wind on the local soil moisture–precipitation feedback. J. Atmos. Sci. 71,…

Evidence is mounting that multiple sclerosis (MS) may be triggered by one of the most common viruses in the world.
The Epstein-Barr virus (EBV) is virtually unavoidable, responsible for what many people refer to as ‘kissing disease’,…

NASA has fixed the problem that forced the removal of the rocket for the Artemis II mission from its launch pad last month, but it will be a couple of weeks before officials are ready to…

Astronomers may have found evidence that some of the mysterious “little red dots” discovered by the James Webb Space Telescope (JWST) are not black holes, as previously proposed, but rather gigantic stars from the beginning of the universe.
The…

Human sewage combined with lunar or Martian regolith could provide the necessary nutrients to grow crops on the moon and Mars, a new experiment has shown.
“In lunar and Martian outposts, organic wastes will be key to generating healthy,…