From vaccines and diagnostics to emerging gene-based therapies, RNA molecules are now central to modern medicine. But as their use continues to grow, so does a fundamental challenge: producing RNA quickly, accurately and with the…
Category: 5. Biology
-

Mediterranean Diet Linked to Lower Risk of Stroke in Women
Close adherence to a Mediterranean diet is linked to a significantly lower risk of stroke in women, reported a recent study published in Neurology Open Access.
“Stroke is a leading cause of death and…
Continue Reading
-

Engineered Lactobacillus reuteri for scavenging reactive oxygen species and modulating oral microflora in periodontitis therapy
Materials and reagents
Dopamine hydrochloride (DA), N-Hydroxysuccinimide (NHS), phenylboric acid (PA), hyaluronic acid (HA) and 1-(3-Dimethylaminopropyl)-3-ethyl carbodiimide hydrochloride (EDC) were sourced from Sigma-Aldrich (St. Louis, USA)….
Continue Reading
-
Integrative network toxicology and experimental evidence reveal mechanisms underlying diethyl phthalate-induced initiation and progression of endometrial cancer
Gu, B. et al. Variations in incidence and mortality rates of endometrial cancer at the global, regional, and national levels, 1990–2019. Gynecol. Oncol. 161(2), 573–580 (2021).
Feng, J.,…
Continue Reading
-
Isoflurane aggravates pre-existing proteotoxicity in adult nematodes by suppressing mitochondrial fitness
Miller, D. et al. Intravenous versus inhalational maintenance of anaesthesia for postoperative cognitive outcomes in elderly people undergoing non-cardiac surgery. Cochrane Database Syst. Rev. 8, CD012317.
Continue Reading
-

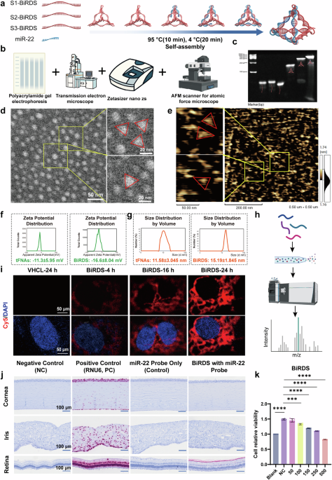
Extraocular delivery of bioswitchable tri-miR-22-loaded tetrahedral DNA nanostructures for intraocular neovascular and neurodegenerative repair
Assembly and Characterization of the BiRDS
The BiRDS was constructed through rational design of complementary DNA/RNA hybrid strands based on Watson-Crick base pairing principles. All oligonucleotides were custom-synthesized and HPLC purified…
Continue Reading
-

Massively parallel reporter assays: from barcodes to biology
Unlike well-defined triplet codons or splicing sites of protein-coding genes, cis-regulatory elements such as enhancers and promoters lack a strict sequence code, making them difficult to identify across the vast non-coding regions of the genome….
Continue Reading
-
XL-MSDigger: a deep learning-based, versatile solution for cross-linking mass spectrometry
Rolland, T. et al. A proteome-scale map of the human interactome network. Cell 159, 1212–1226 (2014).
Hegyi, H. & Gerstein, M. The relationship between protein structure and function: a…
Continue Reading
-
Virus glycoprotein nanodisc platform for vaccine analytics
Bayburt, T. H., Grinkova, Y. V. & Sligar, S. G. Self-assembly of discoidal phospholipid bilayer nanoparticles with membrane scaffold proteins. Nano Lett. 2, 853–856 (2002).
Dorr, J. M. et al….
Continue Reading
-
Deep learning enabled pseudonymization for preserving data privacy of financial identifiers in public documents in India
2025 RSA ID IQ Report. Online: https://www.rsa.com/news/press-releases/2025-rsa-id-iq-report-finds- identity-breaches-cost-more-than- typical-incidents-organizations-are-betting-big-on-ais-cybersecurity-potential/.
Jain, A. K., Ross, A. &…
Continue Reading

