A new study from researchers at the Museum für Naturkunde Berlin and the University of Naples Federico II has uncovered an unexpected truth about cat communication. A domestic cat’s purr reveals much more about its individual identity than its…
Category: 5. Biology
-

A bonobo’s pretend tea party is rewriting what we know about imagination
In a set of playful experiments modeled after children’s tea parties, researchers at Johns Hopkins University have shown for the first time that apes can use imagination and take part in pretend play. This ability was long believed to belong only…
Continue Reading
-

Polygenic analysis provides new insight into hypermobile Ehlers–Danlos syndrome
Hypermobile Ehlers–Danlos syndrome (hEDS) is one of the most common heritable connective tissue disorders. Early estimates have reported that this genetic disorder affects at least one in 5,000 individuals and more recently it has…
Continue Reading
-

9 rare animals caught on camera in the ‘Amazon of Asia’
The results of a new camera-trap survey in Southeast Asia is revealing a bevy of…
Continue Reading
-
Chemical synthesis of novel aminopyrimidin-4-yl-1H-pyrazole derivatives as spleen tyrosine kinase (SYK) inhibitors
Burnett, A., Wetzler, M. & Löwenberg, B. Therapeutic advances in acute myeloid leukemia. J. Clin. Oncol. 29 (5), 487–494. https://doi.org/10.1200/JCO.2010.30.1820 (2011).
Hahn, C. K. et al….
Continue Reading
-
The core clock transcription factor TOC1 binds directly to defence gene promoters regulating immunity in Arabidopsis
Nozue, K. et al. Rhythmic growth explained by coincidence between internal and external cues. Nature 448, 358–361 (2007).
Bhardwaj, V., Meier, S., Petersen, L. N., Ingle, R. A. & Roden, L. C….
Continue Reading
-
fln-2 isoform-specifically regulates Caenorhabditis elegans health span by affecting pharyngeal function
Kenyon, C. J. The genetics of ageing. Nature 464, 504–512. https://doi.org/10.1038/nature08980 (2010).
Sniderman, A. D. & Furberg, C. D. Age as a modifiable risk factor for cardiovascular…
Continue Reading
-

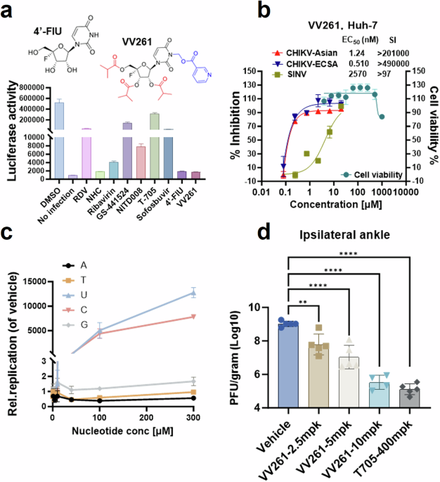
Investigation of a clinical trial drug VV261 as a potent antiviral candidate against Chikungunya virus
Chikungunya virus (CHIKV) is a single-strand positive-sense RNA virus belonging to the family Togaviridae. Since 2004, CHIKV outbreaks have become more frequent and widespread, affecting millions of…
Continue Reading
-
Ecological partitioning enables phage–antibiotic cooperation in a human Pseudomonas infection
Bell, S. C. et al. The future of cystic fibrosis care: a global perspective. Lancet Respiratory Med. 8, 65–124 (2020).
Malhotra, S., Limoli, D. H., English, A. E., Parsek, M. R. & Wozniak,…
Continue Reading
-
An intracortical brain-machine interface based on macaque ventral premotor activity
Sakellaridi, S. et al. Intrinsic variable learning for Brain-Machine interface control by human anterior intraparietal cortex. Neuron 102, 694–705e3 (2019).
Taylor, D. M., Tillery, S. I. H. &…
Continue Reading

