Palmitic acid promotes colonic inflammation and further facilitates c-Myc transcriptional activation
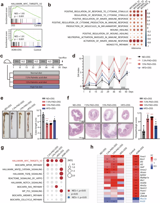
It is well acknowledged that inflammation promotes colon tumorigenesis, and we also confirmed the c-Myc activation during azoxymethane…

It is well acknowledged that inflammation promotes colon tumorigenesis, and we also confirmed the c-Myc activation during azoxymethane…
Lemmon, M. A. & Schlessinger, J. Cell signaling by receptor tyrosine kinases. Cell 141, 1117–1134 (2010).
Tomuleasa, C. et al. Therapeutic advances of targeting receptor tyrosine kinases in…

Explore
The largest snakes in the world, pythons, are found in Africa, Southeast Asia,…

Explore
Have you ever wondered how an elephant can pick up something as delicate as a…

A feature of pancreatic cancer cells’ surroundings determines whether they grow fast or become resistant to chemotherapy, a new study shows. The ability of these cancer cells to adapt quickly and toggle between biological responses…

To find new ways to shield hair from heat, sunlight and air pollution, researchers in Brazil are turning to vegan-friendly ingredients for shampoos and conditioners. Published in ACS Omega, early tests show that a fruit-algae…

Explore
They may not know it, but the animals in Taï National Park, Côte d’Ivoire…

With the freezing temperatures that have recently pummeled parts of the…

A new report in NEJM Evidence has highlighted two cases of destructive meningitis that occurred in infants. These cases were due to severe infections with a bacterium called Paenibacillus, which is normally a…

A new report in NEJM Evidence has highlighted two cases of destructive meningitis that occurred in infants. These cases were due to severe infections with a bacterium called Paenibacillus, which is normally a…