There are quite a few animals considered âliving fossilsâ in todayâs…
Category: 5. Biology
-

Cockroaches that eat each otherâs wings turn into a fierce fighting force
Humans might show commitment with a ring, penguins offer prospective mates rocks and some beetles gift a ball of dung. Wood-feeding cockroaches show commitment with a nibble of cannibalism â and then a lot of aggression.
After a…
Continue Reading
-
Predicting the risk for distant metastasis in hypopharyngeal squamous cell carcinoma and assessing the survival benefit of induction therapy
Siegel, R. L., Miller, K. D., Wagle, N. S. & Jemal, A. Cancer statistics, 2023. CA. Cancer J. Clin. 73(1), 17â48. https://doi.org/10.3322/caac.21763 (2023).
Newman, J. R. et al. Survival…
Continue Reading
-
Genome-wide analyses of Mycobacterium tuberculosis complex isolates reveal insights into circulating lineages and drug resistance mutations in The Gambia
World Health, O. Global tuberculosis report 2023 (World Health Organization, 2023).
Ngabonziza, J. C. S. et al. A sister lineage of the Mycobacterium tuberculosis complex discovered in the…
Continue Reading
-

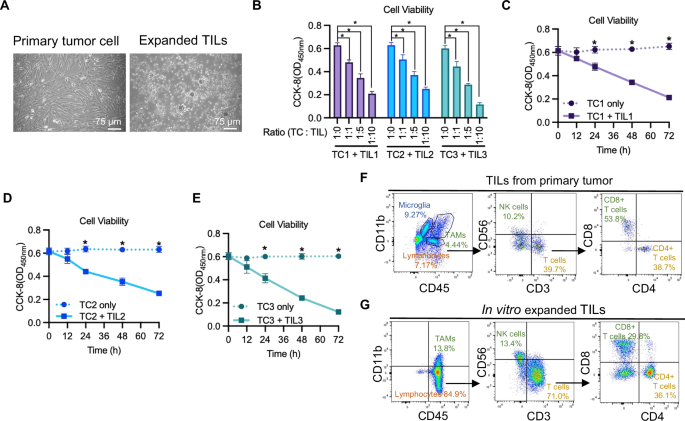
GITR activation potentiates anti-tumor immunity of tumor-infiltrating lymphocytes expanded from glioblastoma by rescuing exhaustion
Louis DN, Perry A, Wesseling P, Brat DJ, Cree IA, Figarella-Branger D, et al. The 2021 WHO classification of tumors of the central nervous system: a summary. Neuro Oncol. 2021;23:1231â1251.
…
Continue Reading
-

Paired associative stimulation with a high-intensity cortical component and a high-frequency peripheral component in treatment of neuropathic pain after incomplete spinal cord injury â a pilot trial
Bickenbach J, Officer A, Shakespeare T, von Groote P, World Health Organization, The International Spinal Cord Society. International perspectives on spinal cord injury / edited by Jerome Bickenbach ⌠[et al.]. Geneva: World Health…
Continue Reading
-
Thyme and cinnamon essential oils inhibit multidrug resistant Escherichia coli and Klebsiella pneumoniae and alter virulence transcripts
Salam, M. A. et al. Antimicrobial resistance: A growing serious threat for global public health. Healthc. (Basel Switzerland). 11 (13), 1946. https://doi.org/10.3390/healthcare11131946 (2023).
Continue Reading
-

The 'Bloom cycle' is a newly described biochemical pathway that explains key plant processes
For decades, the basics of plant growth have been taught in grade school: Plants make their food out of water from the soil, light from the sun and carbon dioxide from the air in a process called photosynthesis. What gets less attention is that…
Continue Reading
-

Paternal mitochondria in plants can rescue defective maternal DNA, study reveals
In most plants and animals, including humans, mitochondria are inherited exclusively, or nearly exclusively, from the mother. By contrast, paternal transmission is observed only occasionally, and the mechanisms behind this phenomenon have…
Continue Reading
-

A fanged frog long thought to be one species is revealing itself to be several
When a new species is discovered, it’s tempting to imagine an adventure novel, said Chan Kin Onn of Michigan State University. “Most people have this image of an intrepid explorer braving an isolated mountain or some other remote place, and…
Continue Reading

