Datasets
The data used in this work are sourced from the Openpsychometrics repository, accessible via the following link: https://openpsychometrics.org/_rawdata/. This archive offers a collection of interactive personality tests, where individuals…

Representing and reconstructing large-scale scenes, such as those found in aerial imagery, presents significant challenges due to the inherent scalability limitations of training a single NeRF. To address these issues, we propose BirdNeRF, a…

The DFT is a mathematical tool used to determine the spectral parameters (magnitude, phase and number of cycles) of a discrete signal sequence (a set of discrete values obtained by sampling a time domain continuous signal).
Let us consider a…

This paper proposes a Research Topic Detection System (RTDS) that finds popular research topics within a specific field of study. This suggested system identifies study subjects and popular keywords that aspiring researchers can utilize as search…

A total of 8,730 participants were included in this study, of whom 4,695 (53.82%) were female. Over a median follow-up of 7 years, 456 incident stroke cases (5.20%) occurred. The mean age at baseline was…

In situ gamma ray irradiation experiments were conducted with a removable sample holder to control the gamma-ray dose rate by varying the distance from the source (Supplementary Fig. 1). According…

This section presents the seismic stability assessment of cracked compound slopes with soil heterogeneity based on a kinematic method with a discretization technique. The construction of the proposed failure mechanism is introduced, followed by…

In this section, we compute a comprehensive set of degree-based and neighborhood degree-based topological indices including Sombor variants, neighborhood Zagreb indices, and NDe indices for two advanced porous frameworks: the 2D naphthalene-based…

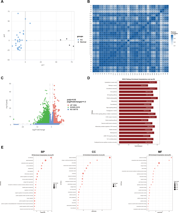
This prospective study included patients who underwent deep anterior lamellar keratoplasty for KC at the Centre for Sight, Peking University Third Hospital in Beijing, China, between January 1, 2024, and December 1,…