Long, H. K. et al. Loss of extreme long-range enhancers in human neural crest drives a craniofacial disorder. Cell Stem Cell 27, 765–783.e14 (2020).
Lettice, L. A. et al. A long-range Shh…
Long, H. K. et al. Loss of extreme long-range enhancers in human neural crest drives a craniofacial disorder. Cell Stem Cell 27, 765–783.e14 (2020).
Lettice, L. A. et al. A long-range Shh…

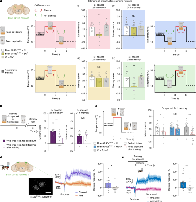
Flies (D. melanogaster) were raised on standard medium (inactivated yeast 6% (w/v); corn flour 6.66% (w/v); agar 0.9% (w/v); methyl-4hydroxybenzoate 22 mM) under a 12 h–12 h…
Mallappa, C. et al. Recent advances in the synthesis of nitrogen-containing heterocyclic compounds via multicomponent reaction and their emerging biological applications: a review. J. Iran. Chem. Soc. 22, 1–33.
Yang, S. Q., Chen, M., Jing, H. W., Chen, K. F. & Meng, B. A case study on large deformation failure mechanism of deep soft rock roadway in Xin’An coal mine, China. Eng. Geol. 217, 89–101 (2017).

Nature, Published online: 25 March 2026; doi:10.1038/d41586-026-00378-2
Two studies report the oldest dog genomes ever to be sequenced, representing leaps in scientists’ understanding of the animal’s origins.

AI Scientist, an autonomous research AI tool, produced three research papers, one of which was accepted by peer reviewers at a machine-learning conference. Credit: Olesia Kononenko/iStock via Getty
In August 2024, a team of machine-learning…

The intrinsically stretchable emissive layer is a crucial component in is-OLEDs. The incorporation of soft elastomers could enhance the stretchability of blended films by effectively reducing their overall modulus (Fig.

A patch antenna comprises three elements: the radiating patch, the substrate, and the ground plane, as illustrated in Fig. 1a.
a Structure Diagram of Microstrip…
Li, L., Zhang, Y. & Zeng, C. Update on the epidemiology, genetics, and therapeutic options of hyperuricemia. Am. J. Transl Res. 12, 3167–3181 (2020).
Hu, H. et al. The SGLT2 inhibitor…