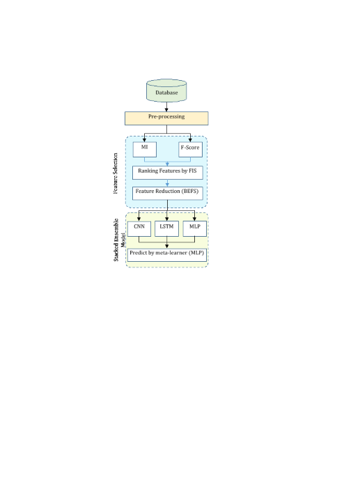
In this section, the method of collecting the necessary data for the research and the characteristics of this data are described. Then, the steps of the proposed method for predicting the academic performance of students in higher education are…
Author: admin
-

intuitive physicist whose theories on broken symmetries were proved right
Credit: Li Jin/VCG via Getty
Just as many of us are struck by the beauty of symmetrical patterns in nature and art, Chen-Ning Yang had a deep feeling for beauty and the role of symmetry in physics. It was work on a breakdown of symmetry that…
Continue Reading
-

Radon gas mapping for environmental assessment in Dessie, Ethiopia
Identifications of the geological formation
The geological structures of Dessie town consist of basalt rocks, as indicated on the Dessie town map sheet included in the appendix. The Dessie town map was drawn using QGIS software version 3.34, as…
Continue Reading
-

How to break a fundamental limit in fluorescence microscopy
REGISTER NOW
How many photons are in a Green Fluorescent Protein (GFP)? More than you may have thought.
The illumination required to excite fluorophores leads to their gradual photodegradation, a phenomenon known as photobleaching….
Continue Reading
-

Deep learning speeds the search for new antibiotic scaffolds
Deep learning speeds the search for new antibiotic scaffolds
Continue Reading
-

AI chatbots are sycophants — researchers say it’s harming science
AI’s inclination to be helpful affects many of the tasks that researchers use LLMs for.Credit: Smith Collection/Gado/Getty
Artificial intelligence (AI) models are 50% more sycophantic than humans, an analysis published this month has found.
The…
Continue Reading
-

Comparative analysis of milk bacteria by two MALDI-MS systems
The introduction of MALDI technology has revolutionised the identification of microorganisms in clinical laboratories, offering an alternative to traditional biochemical tests or sequencing-based methods through an approach focusing on proteomic…
Continue Reading


