EGFR-Ras and Hh signaling do not cross-regulate each other
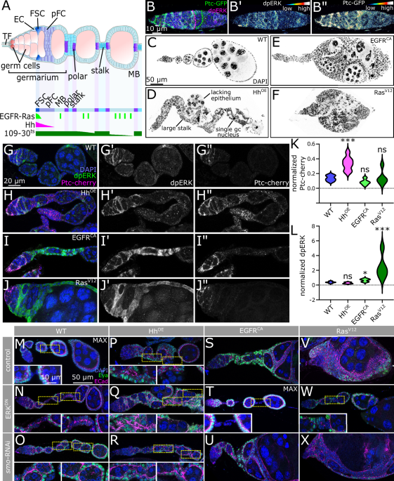
The EGFR-Ras and Hh signaling pathway are both critical regulators of proliferation in the early follicle cell lineage19,23. To determine where these pathways overlap in the early FSC…

The EGFR-Ras and Hh signaling pathway are both critical regulators of proliferation in the early follicle cell lineage19,23. To determine where these pathways overlap in the early FSC…
Akram, A. et al. Pea protein-potato peel starch complex coacervation for the encapsulation of bioactive date seed extract: bio-functional characterization and in vitro release. Int. J. Biol. Macromol. 310, 143484 (2025).

AI-generated X-rays, such as these examples, could distort AI tools used to analyse medical data if included in their training data sets.Credit: Radiological Society of North America (RSNA)
Most radiologists struggle to identify X‑ray scans…
Zhang, Z. et al. Scholarly recommendation systems: a literature survey. Knowl. Inf. Syst.65, 4433–4478 (2023).
Ko, H., Lee, S. & Park, Y. & Choi, A (Recommendation models, techniques, and application fields. Electronics, A survey of…
Norgate, T. E., Jahanshahi, S. & Rankin, W. J. Assessing the environmental impact of metal production processes. J. Clean. Prod. 15, 838–848. https://doi.org/10.1016/j.jclepro.2006.06.018 (2007).
Flying cars from design to commercialization
Ritchie, B. Theory of the angular distribution of photoelectrons ejected from optically active molecules and molecular negative ions. Phys. Rev. A 13, 1411–1415 (1976).
Powis, I….

Figure 1a illustrates the overall developed SAW PM sensor system, which includes microporous filter membranes of 11 µm and 3 µm mounted above two sensors operating at a 222 MHz center frequency for…
WHO. Global Tuberculosis Report 2024. http://www.who.int/tb/publications/global_report/en/ (2024).
Muñoz, P., Rodríguez, C. & Bouza, E. Mycobacterium tuberculosis infection in recipients of solid organ transplants. Clin. Infect. Dis. 40,…