Ostrom, Q. T. et al. Alex’s lemonade stand foundation infant and childhood primary brain and central nervous system tumors diagnosed in the united States in 2007–2011. Neuro Oncol. 16 (Suppl 10), x1–x36.
Author: admin
-
The development and implementation of odd-exponential-ailamujia distribution in python: properties and application in reliability engineering
Bourguignon, M., Silva, R. B., Cordeiro, G. M., The weibull-g family of probability distributions. J. Data Sci., 12(1):53–68, 2014.
Alzaatreh, A., Famoye, F. & Lee, C. Weibull-Pareto distribution and its applications. Commun. Statistics: Theory…
Continue Reading
-
Mechanistic insights into PABPC5-mediated regulation of apoptosis in glioma pathophysiology
Ostrom, Q. T. et al. Statistical report: primary brain and other central nervous system tumors diagnosed in the united States in 2014–2018. Neuro Oncol. 23, iii1–iii105 (2021).
Louis, D. N….
Continue Reading
-
Machine learning prediction of food addiction in university students using demographic, anthropometric and personality traits
Li, B., Tang, X. & Le, G. Dietary habits and metabolic health. Nutrients 15 (18), 3975 (2023).
Intiful, F. D., Oddam, E. G., Kretchy, I. & Quampah, J. Exploring the relationship between the big…
Continue Reading
-

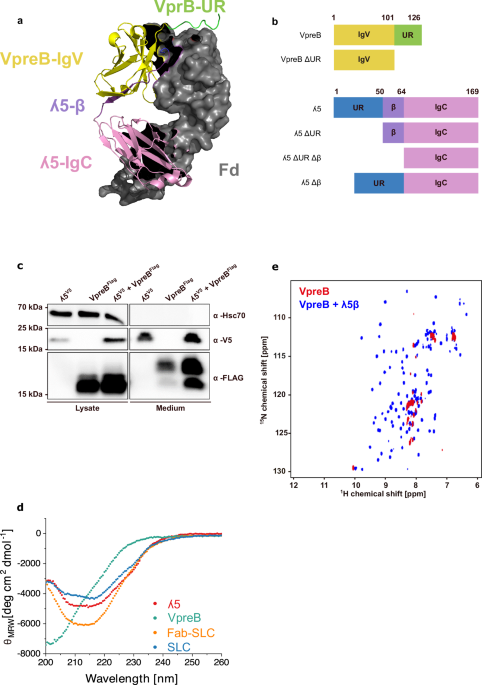
Association-induced folding governs surrogate light chain and pre-B cell receptor core assembly
Molecular biology and recombinant expression of the SLC proteins and antibody domains
Constructs for λ5 and VpreB variants were synthesized by GeneArt (Regensburg, Germany) and cloned into the pE-SUMOpro vector (KanR) (Lifesensors, Malvern, USA)…
Continue Reading
-
Dual-directional CIM-based non-volatile SRAM for instant-on/off energy-constrained edge AI devices
Sun, Y. et al. Energy-efficient nonvolatile SRAM design based on resistive switching multi-level cells. IEEE Trans. Circuits Syst. II: Express Briefs 66, 753–757 (2019).
Lin, Z. et al. High…
Continue Reading
-
Publisher Correction: Lymphotoxin-dependent elevated meningeal CXCL13:BAFF ratios drive gray matter injury
Publisher Correction: Lymphotoxin-dependent elevated meningeal CXCL13:BAFF ratios drive gray matter injury
Continue Reading
-
A comparative analysis of the performance of large Language models in the dentistry specialty examination
Esteva, A. et al. A guide to deep learning in healthcare. Nat. Med. 25 (1), 24–29. https://doi.org/10.1038/s41591-018-0316-z (2019).
Joachimiak, M. P. et al. The artificial intelligence…
Continue Reading
-
Senescence-associated LncRNAs TRMP and TRMP-S promote gastric cancer by activating IGFL4
Tan, Y. T. et al. LncRNA-mediated posttranslational modifications and reprogramming of energy metabolism in cancer. Cancer Commun. (Lond). 41 (2), 109–120 (2021).
Matsuoka, T. & Yashiro, M….
Continue Reading
-
Efficient workflow scheduling in fog-cloud collaboration using a hybrid IPSO-GWO algorithm
Atzori, L., Iera, A. & Morabito, G. The internet of things: A survey. Comput. Netw. 54 (15), 27872805. https://doi.org/10.1016/j.comnet.2010.05.010 (2010).
Bhambri, P., Rani, S., Gupta, G. &…
Continue Reading
