Context and overarching objective of the transdisciplinary project
The transdisciplinary study described in this manuscript is part of a comprehensive ethnographic research project spread over four years. The overarching objective of the four-year…

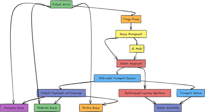
Patients arrive at the triage queue with a time-dependent arrival rate (\({\lambda _T}(t)\)).
The priority labels for…

Taniguchi, S. et al. Transport, magnetic and thermal properties of La3Ni2O7−δ. J. Phys. Soc. Jpn. 64, 1644–1650 (1995).
Google Scholar
Seo, D.-K., Liang, W., Whangbo, M.-H., Zhang, Z. &…

The following section presents the key findings from our study, highlighting the performance metrics of our models and the insights gained from the data.
Table 1 provides a detailed summary of the baseline statistics and demographics for ITU…

The performance of the lesion-location relationship mapping task was evaluated at the lesion level using the proposed LLM with BERT approach (Table 2). The overall macro average accuracy was 56.13, with an F1-score of 77.39. The accuracy score…

Cramer, G. R., Urano, K., Delrot, S., Pezzotti, M. & Shinozaki, K. Effects of abiotic stress on plants: A systems biology perspective. BMC Plant Biol. 11, 1–14 (2011).
Dalio, R. J. et al….

Mastenbroek, S. E. et al. Disease progression modelling reveals heterogeneity in trajectories of Lewy-type α-synuclein pathology. Nat. Commun. 15, 5133 (2024).
Google Scholar
…

Hussain, A. et al. A review on biochemical constituents of pumpkin and their role as pharma foods; a key strategy to improve health in post COVID 19 period. Food Prod. Process. Nutr. 5 (1), 22. https://doi.org/10.1186/s43014-023-00138-z (2023).

Here, we analyzed 40 candidate menopausal biomarkers including: i) a panel of 14 different steroid hormones (Fig. 1C) in blood and the hypothalamus; ii) AMH in blood; iii) FSH protein levels in blood and pituitary gland; iv) gene expression of…