A humpback whale struggling in shallow waters off Germany’s northern Baltic Sea coast has become stranded for a third time, experts said on Sunday, just hours after the animal had freed itself from a sandbank.
Category: 5. Biology
-

Freed whale gets stranded again off German coast
-

One man, his dog, and ChatGPT: Australia's AI vaccine saga
Desperate to help his sick dog, one Australian man went down the ultimate ChatGPT research hole, using artificial intelligence to design a personalized experimental treatment and finding top scientists to administer it.
Continue Reading
-

High-Rise Living: The Tiny Engineers that Build with Their Bodies – Space & Physics | Weizmann Wonder Wander
The rainforests of northern Australia are home to extraordinary ant colonies. Instead of dwelling in underground burrows, these ants inhabit canopies of trees, dozens of meters above the ground, inside hollow spheres they construct from tree…
Continue Reading
-

Lost in space: Microgravity makes sperm lose their sense of direction
Starting a family beyond Earth could be more challenging than expected. New research from Adelaide University shows that sperm struggle to navigate in low gravity, suggesting that gravity plays a key role in helping them reach an egg.
Scientists…
Continue Reading
-

Scientists Capture Elusive Sodium Pump in Action, Solving a Long-Standing Biological Mystery
A long-standing mystery in bacterial bioenergetics is beginning to unravel as researchers capture fleeting structural states of a sodium-pumping enzyme in action. The enzyme Na⁺-NQR acts as a sodium pump that fuels respiration in many marine…
Continue Reading
-

STING signalling as a mediator between lipid metabolism and innate immunity
STING signalling as a mediator between lipid metabolism and innate immunity
Continue Reading
-
Reconstitution of spermatogenesis and continuous generation of functional haploid germ cells in mouse testicular organoids
Gudeloglu, A. & Parekattil, S. J. Update in the evaluation of the azoospermic male. Clin. (Sao Paulo) 68, 27–34 (2013).
Hermo, L., Pelletier, R. M., Cyr, D. G. & Smith, C. E. Surfing the…
Continue Reading
-

Correction: Exploratory analysis of gene aberrations and chemotherapy response: findings from a real-world database in Japan
Open Access This article is licensed under a Creative Commons Attribution 4.0 International License, which permits use, sharing, adaptation, distribution and reproduction in any medium or format, as long as you give appropriate…
Continue Reading
-

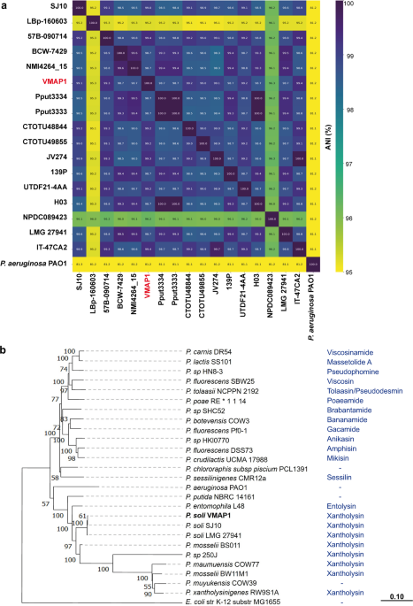
Functional characterization of Pseudomonas soli VMAP1 as a biocontrol agent against Xanthomonas vesicatoria in tomato plants
Genome sequencing, de novo assembly and annotation
The DNA of VMAP1 was obtained with the Wizard® Genomic DNA Purification Kit (Promega, WI, USA) following the manufacturer’s instructions. Its quantity and quality were determined with a…
Continue Reading
-

Managed wetlands a culinary hot spot for SF bay fish, but they need delivery options
California’s Bay Area may be a culinary hot spot for people, but food options for fish in the San Francisco Estuary have been limited and declining in recent decades. A new study from the University of California, Davis, shows there is a part of…
Continue Reading
